
当人们把目光都投向球场上那支“谁也看不透”的神秘之师时,很少有人意识到,球队真正的底色往往藏在那些不被聚光灯追逐的身影里。她们既是女足功勋,又像一群永远长不大的“孩子王”,在更衣室里点燃笑声,

东契奇空砍35分 湖人不敌马刺的背后 是数据之外的攻防真相 当一名球员砍下35分却依然吞下失利标签时 比赛的讨论就不再停留在“发挥好不好”层面 而是会自然而然转向更深层的问题 例如体系是否健康

希勒的怒火背后 英超中游球队的身份焦虑与现实落差 当阿兰·希勒在节目中脱口而出“桑德兰又不是皇马巴萨”“纽卡踢得一塌糊涂太糟糕了”时,很多球迷第一反应是被这位“喜鹊传奇”的情绪所感染。但如果把情

尽享自然之美 激发产业创新 2024中国户外运动产业大会观察 当城市灯光渐次点亮 人们却愈发渴望走出钢筋水泥的围墙 在山谷间呼吸 在湖面上滑行 在星空下奔跑 2024中国户外运动产业大会的开幕

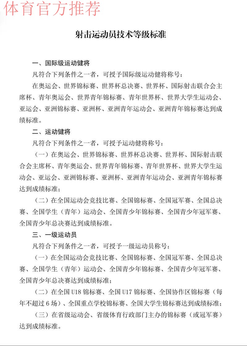
国家体育总局新政背后竞技体育转型的信号 在巴黎奥运周期进入冲刺阶段之时,新修订的《运动员技术等级标准》正式发布并由国家体育总局竞技体育司负责人进行权威解读,这一系列动作释放出的并不仅是技术层面的

2021女甲联赛第一阶段战局解析 广州队全胜背后的力量与启示 当一支球队以全胜战绩立于积分榜之巅时,人们首先会被这个“全胜”二字所震撼,但真正值得回味的,往往是隐藏在胜利背后的结构性优势与深层次
Copyright 2024 皇冠(中国)体育平台 - CROWN SPORTS在线娱乐平台 All Rights by 皇冠体育娱乐